bwin·必赢(中国)唯一官方网站
首 页
公司概况
bwin必赢唯一官方网站简介
组织架构
发展历程
信息公开
公司动态
属下企业动态
安全/环保
党群工作
企业文化
企业愿景
企业使命
核心价值观
重点项目
项目简介
项目动态
人力资源
人才战略
人才招聘
联系我们
联系方式
首 页
公司概况
bwin必赢唯一官方网站简介
组织架构
发展历程
信息公开
公司动态
属下企业动态
安全/环保
党群工作
企业文化
企业愿景
企业使命
核心价值观
重点项目
项目简介
项目动态
人力资源
人才战略
人才招聘
联系我们
联系方式
首页
>
新闻资讯
>
属下企业动态
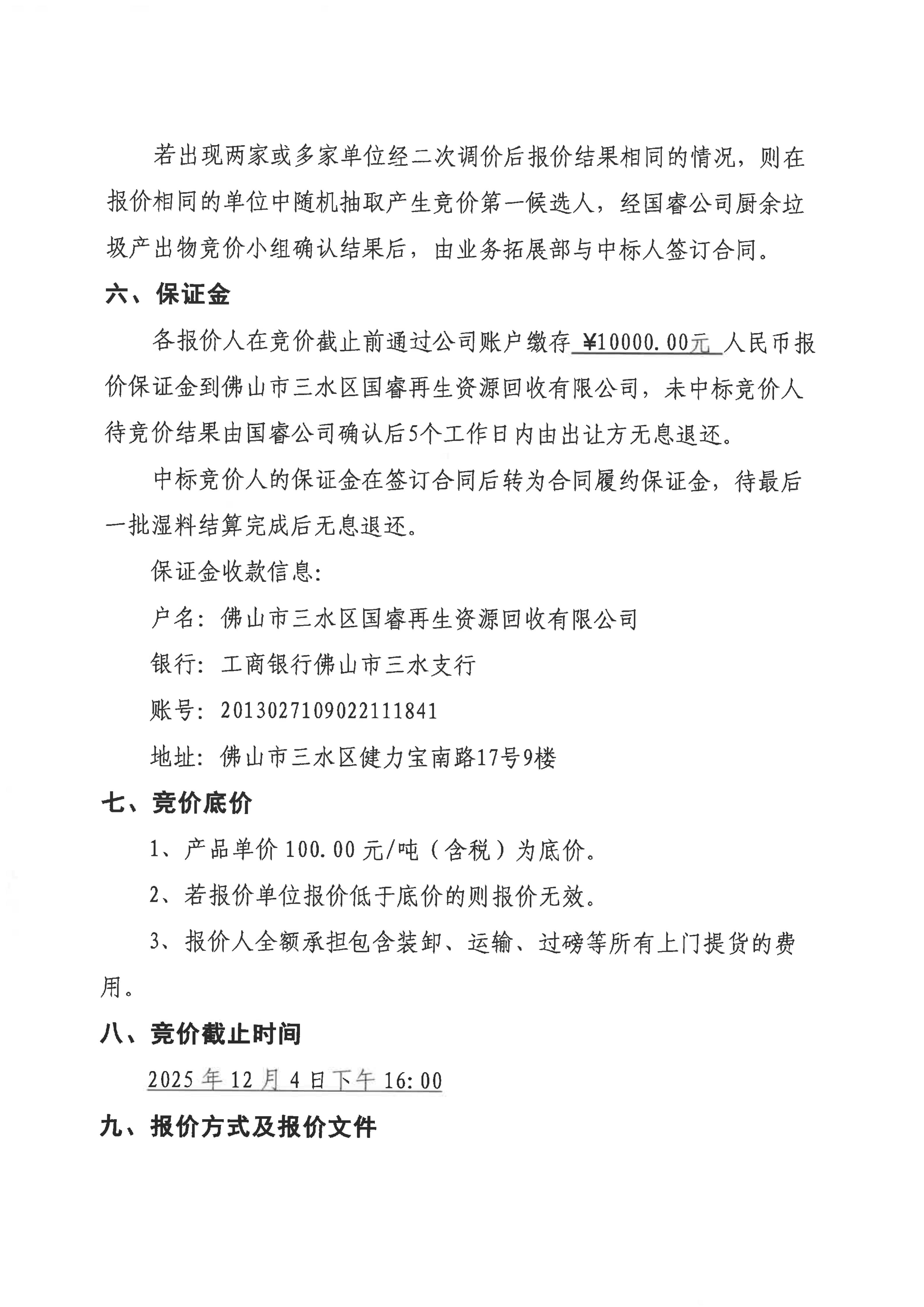
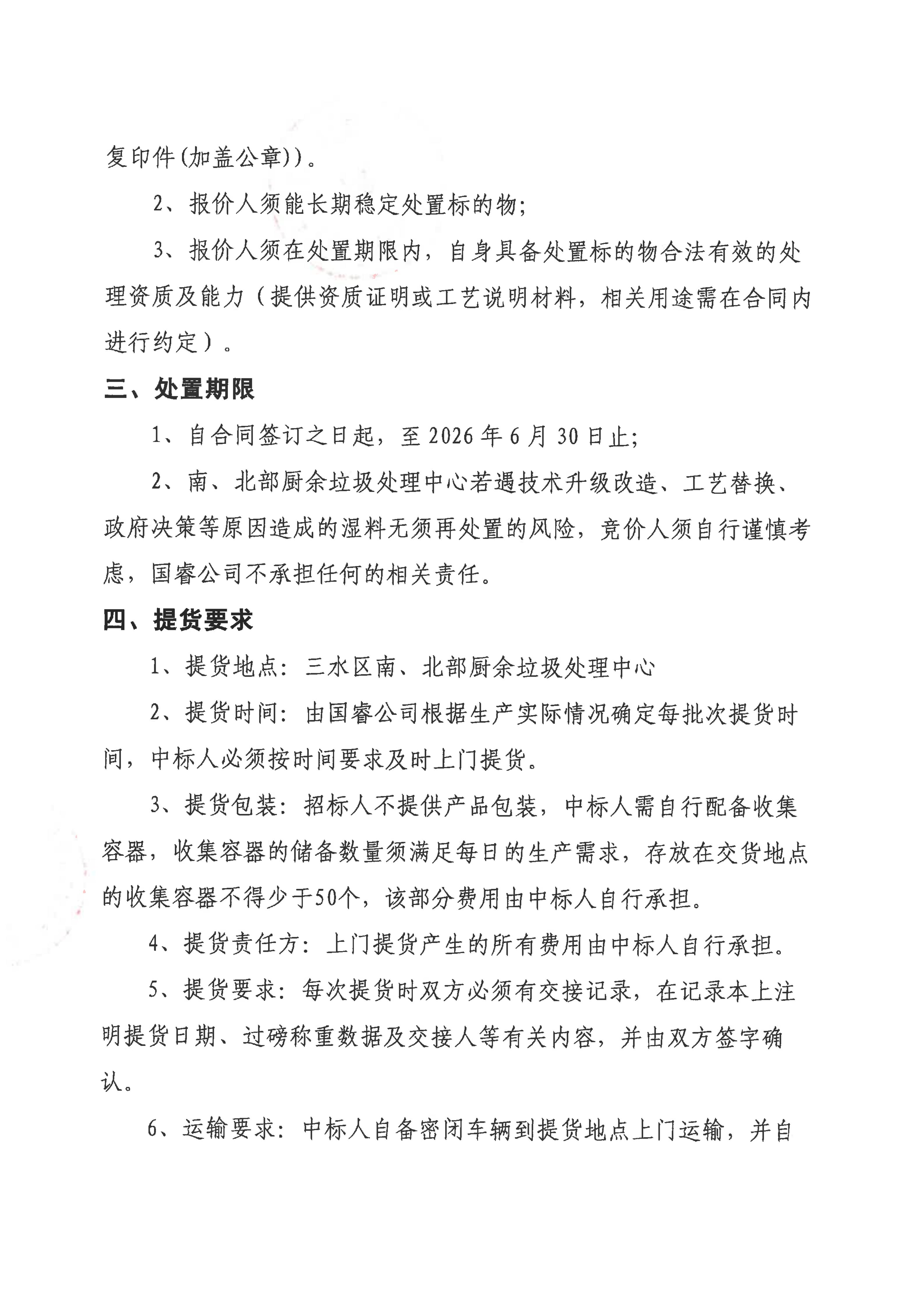
国睿公司南、北部厂湿料竞价公告
发表时间:2025-11-27
阅读量:1289
附件1-7:国睿公司南、北部厂湿料竞价公告